Curve Tracer Circuit Diagram . — here is the most simplistic block diagram of a curve tracer (ct), where the shown transistor is the device under. — many electronics struggle with tracing curves, whether it be the smooth vi line of a capacitor or the voltage of a collector transistor against the current curve. A more complete description is in the attached rtf file. Tracing the curve for resistor, diode and. here is a brief description of the circuit. Based on the experiences we collected with version 2, we made some significant. The curve tracer needs three. Version 3 of the curve tracer project. — simple curve tracer circuit:
from guidewiringcrystal.z1.web.core.windows.net
Version 3 of the curve tracer project. Based on the experiences we collected with version 2, we made some significant. — many electronics struggle with tracing curves, whether it be the smooth vi line of a capacitor or the voltage of a collector transistor against the current curve. here is a brief description of the circuit. — simple curve tracer circuit: The curve tracer needs three. Tracing the curve for resistor, diode and. — here is the most simplistic block diagram of a curve tracer (ct), where the shown transistor is the device under. A more complete description is in the attached rtf file.
Curve Tracer Circuit Diagram
Curve Tracer Circuit Diagram A more complete description is in the attached rtf file. Tracing the curve for resistor, diode and. — here is the most simplistic block diagram of a curve tracer (ct), where the shown transistor is the device under. A more complete description is in the attached rtf file. Based on the experiences we collected with version 2, we made some significant. — many electronics struggle with tracing curves, whether it be the smooth vi line of a capacitor or the voltage of a collector transistor against the current curve. here is a brief description of the circuit. The curve tracer needs three. Version 3 of the curve tracer project. — simple curve tracer circuit:
From www.dos4ever.com
The uTracer, a miniature Tube Curve Tracer / Tester. Curve Tracer Circuit Diagram — simple curve tracer circuit: Based on the experiences we collected with version 2, we made some significant. Tracing the curve for resistor, diode and. — here is the most simplistic block diagram of a curve tracer (ct), where the shown transistor is the device under. — many electronics struggle with tracing curves, whether it be the. Curve Tracer Circuit Diagram.
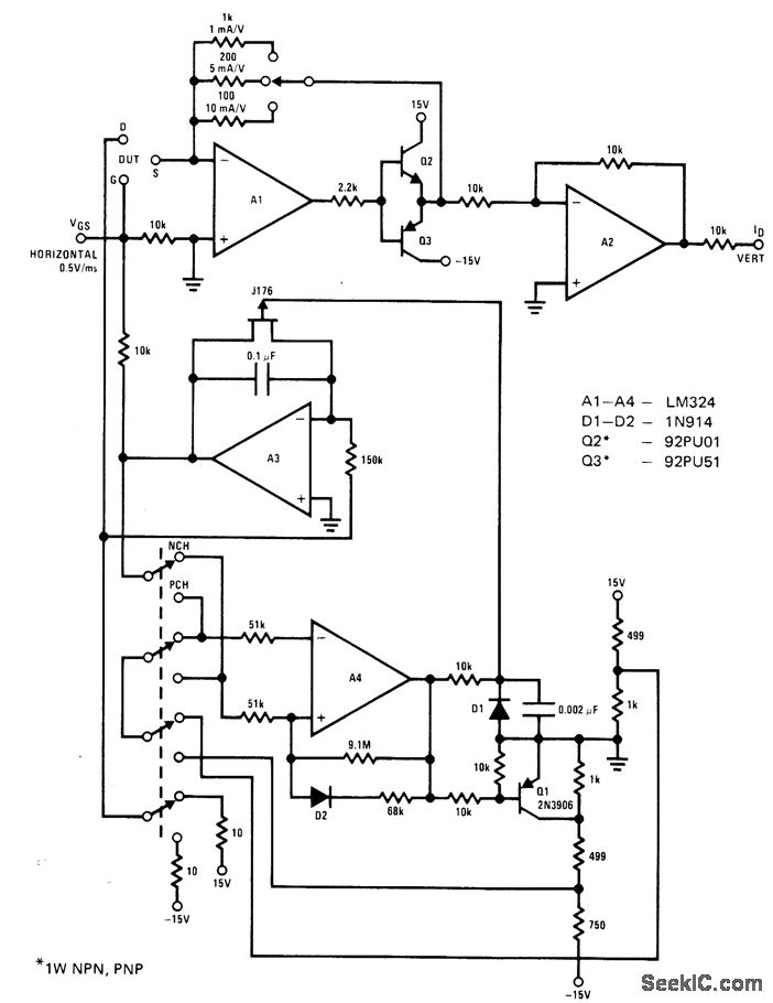
From www.seekic.com
HIGH_ACCURACY_CURVE_TRACER Basic_Circuit Circuit Diagram Curve Tracer Circuit Diagram — simple curve tracer circuit: — here is the most simplistic block diagram of a curve tracer (ct), where the shown transistor is the device under. — many electronics struggle with tracing curves, whether it be the smooth vi line of a capacitor or the voltage of a collector transistor against the current curve. The curve tracer. Curve Tracer Circuit Diagram.
From www.seekic.com
SIMPLE_CURVE_TRACER Measuring_and_Test_Circuit Circuit Diagram Curve Tracer Circuit Diagram Based on the experiences we collected with version 2, we made some significant. here is a brief description of the circuit. Tracing the curve for resistor, diode and. The curve tracer needs three. — here is the most simplistic block diagram of a curve tracer (ct), where the shown transistor is the device under. Version 3 of the. Curve Tracer Circuit Diagram.
From www.seekic.com
FET_ADAPTER_FOR_CURVE_TRACER Electrical_Equipment_Circuit Circuit Curve Tracer Circuit Diagram The curve tracer needs three. — here is the most simplistic block diagram of a curve tracer (ct), where the shown transistor is the device under. — many electronics struggle with tracing curves, whether it be the smooth vi line of a capacitor or the voltage of a collector transistor against the current curve. — simple curve. Curve Tracer Circuit Diagram.
From fixwiringfiercely.z13.web.core.windows.net
Curve Tracer Circuit Diagram Curve Tracer Circuit Diagram Tracing the curve for resistor, diode and. — many electronics struggle with tracing curves, whether it be the smooth vi line of a capacitor or the voltage of a collector transistor against the current curve. — simple curve tracer circuit: The curve tracer needs three. Based on the experiences we collected with version 2, we made some significant.. Curve Tracer Circuit Diagram.
From www.vrogue.co
Build A Curve Tracer Circuit Diagram vrogue.co Curve Tracer Circuit Diagram The curve tracer needs three. — simple curve tracer circuit: — here is the most simplistic block diagram of a curve tracer (ct), where the shown transistor is the device under. — many electronics struggle with tracing curves, whether it be the smooth vi line of a capacitor or the voltage of a collector transistor against the. Curve Tracer Circuit Diagram.
From circuitdigest.com
Simple Curve Tracer Circuit Tracing the Curve for Resistor, Diode and Curve Tracer Circuit Diagram here is a brief description of the circuit. The curve tracer needs three. A more complete description is in the attached rtf file. Version 3 of the curve tracer project. — simple curve tracer circuit: Tracing the curve for resistor, diode and. — here is the most simplistic block diagram of a curve tracer (ct), where the. Curve Tracer Circuit Diagram.
From www.next.gr
Full on transistor/fet curve tracer under Repositorycircuits 27230 Curve Tracer Circuit Diagram Version 3 of the curve tracer project. — simple curve tracer circuit: Tracing the curve for resistor, diode and. here is a brief description of the circuit. — many electronics struggle with tracing curves, whether it be the smooth vi line of a capacitor or the voltage of a collector transistor against the current curve. Based on. Curve Tracer Circuit Diagram.
From hackaday.io
Arduino based component curve tracer Hackaday.io Curve Tracer Circuit Diagram Based on the experiences we collected with version 2, we made some significant. — simple curve tracer circuit: A more complete description is in the attached rtf file. Version 3 of the curve tracer project. Tracing the curve for resistor, diode and. here is a brief description of the circuit. The curve tracer needs three. — here. Curve Tracer Circuit Diagram.
From ioblocks.blogspot.com
IOBLOCKS Build a simple Transistor Curve Tracer using an Arduino and Curve Tracer Circuit Diagram — simple curve tracer circuit: Based on the experiences we collected with version 2, we made some significant. The curve tracer needs three. — here is the most simplistic block diagram of a curve tracer (ct), where the shown transistor is the device under. Tracing the curve for resistor, diode and. Version 3 of the curve tracer project.. Curve Tracer Circuit Diagram.
From www.pinterest.de
Transistor curve tracer simple circuit schematics DIY print layout NPN Curve Tracer Circuit Diagram here is a brief description of the circuit. Tracing the curve for resistor, diode and. Based on the experiences we collected with version 2, we made some significant. A more complete description is in the attached rtf file. Version 3 of the curve tracer project. — here is the most simplistic block diagram of a curve tracer (ct),. Curve Tracer Circuit Diagram.
From www.youtube.com
Simple Curve Tracer Circuit Tracing the Curve for Resistor, Diode and Curve Tracer Circuit Diagram — here is the most simplistic block diagram of a curve tracer (ct), where the shown transistor is the device under. A more complete description is in the attached rtf file. — many electronics struggle with tracing curves, whether it be the smooth vi line of a capacitor or the voltage of a collector transistor against the current. Curve Tracer Circuit Diagram.
From electronics.stackexchange.com
filter Curve Tracer Power Supply Puzzle Electrical Engineering Curve Tracer Circuit Diagram A more complete description is in the attached rtf file. — here is the most simplistic block diagram of a curve tracer (ct), where the shown transistor is the device under. Based on the experiences we collected with version 2, we made some significant. Version 3 of the curve tracer project. — simple curve tracer circuit: Tracing the. Curve Tracer Circuit Diagram.
From www.circuits-diy.com
Simple Curve Tracer Circuit for Resistor, Diode, and Transistor Curve Tracer Circuit Diagram — here is the most simplistic block diagram of a curve tracer (ct), where the shown transistor is the device under. — many electronics struggle with tracing curves, whether it be the smooth vi line of a capacitor or the voltage of a collector transistor against the current curve. The curve tracer needs three. — simple curve. Curve Tracer Circuit Diagram.
From www.elektormagazine.com
curve tracer Elektor Magazine Curve Tracer Circuit Diagram here is a brief description of the circuit. A more complete description is in the attached rtf file. — simple curve tracer circuit: Tracing the curve for resistor, diode and. Version 3 of the curve tracer project. — many electronics struggle with tracing curves, whether it be the smooth vi line of a capacitor or the voltage. Curve Tracer Circuit Diagram.
From www.circuits-diy.com
Simple Curve Tracer Circuit for Resistor, Diode, and Transistor Curve Tracer Circuit Diagram Version 3 of the curve tracer project. A more complete description is in the attached rtf file. Based on the experiences we collected with version 2, we made some significant. — here is the most simplistic block diagram of a curve tracer (ct), where the shown transistor is the device under. Tracing the curve for resistor, diode and. The. Curve Tracer Circuit Diagram.
From www.seekic.com
JFET_CURVE_TRACER Basic_Circuit Circuit Diagram Curve Tracer Circuit Diagram A more complete description is in the attached rtf file. here is a brief description of the circuit. The curve tracer needs three. Tracing the curve for resistor, diode and. — here is the most simplistic block diagram of a curve tracer (ct), where the shown transistor is the device under. Based on the experiences we collected with. Curve Tracer Circuit Diagram.
From obnauticus.com
Thomas Kilbride — DIY Curve Tracer Curve Tracer Circuit Diagram — many electronics struggle with tracing curves, whether it be the smooth vi line of a capacitor or the voltage of a collector transistor against the current curve. — simple curve tracer circuit: A more complete description is in the attached rtf file. Version 3 of the curve tracer project. The curve tracer needs three. Tracing the curve. Curve Tracer Circuit Diagram.